为贯彻落实《国务院关于进一步优化bet365亚洲官网提升行政效能推动“高效办成一件事”的指导意见》,精细化科学化常态化优化bet365中文官网服务,提高群众、企业和医药机构获得感,国家医疗保障局发布《关于在医疗保障服务领域推动“高效办成一件事”的通知》(以下简称《通知》)。
《通知》指出,要全面通堵点、促集成实现“办成一件事”,深化改革、优化流程、创新模式,集成关联事项、相关服务,破解关键掣肘和体制机制障碍,全面强化数字赋能,推动实现关联事项集成办、容缺事项承诺办、异地事项跨域办、政策服务免申办。
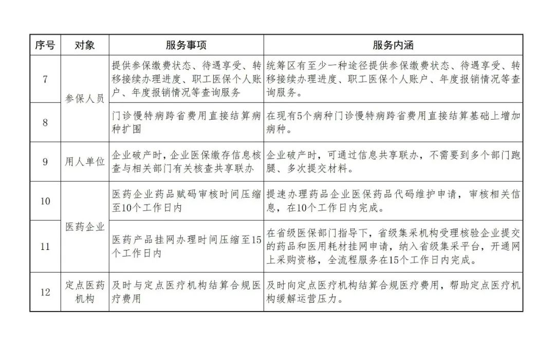
在重点事项清单中,围绕参保人员共提出8个服务事项,并明确了服务内涵。
1、落实新生儿“出生一件事” 新生儿可凭户籍或出生医学证明办理bet365亚洲官网参保,生育医疗费用可“一站式”报销,不需要到多个部门跑腿、多次提交材料。 2、落实职工退休“退休一件事”联办 配合养老经办机构开展职工办理退休手续,可通过信息共享联办,不需要到多个部门跑腿、多次提交材料。 3、落实社会保障卡和bet365亚洲官网码就医购药“一件事” 支持社会保障卡就医购药,推动持bet365体育码更便捷就医购药,实现移动支付,缩短排队就医购药时间。 4、实现医疗救助对象资助参保免申即享 享受资助参保政策的医疗救助对象,集中参保缴费期内在困难身份认定地参保的,根据相关部门提供的身份标识直接享受基本bet365体育参保财政补助和医疗救助资助,不需要申请,也不需要先全额缴费再发放财政补助。 5、“生育津贴审核支付”10个工作日内办结 经办机构自收到申请之日起10个工作日内办结生育津贴审核支付。 6、实现线上办理“职工bet365体育个人账户家庭共济” 办理个人账户家庭共济可线上办结。 7、提供参保缴费状态、待遇享受、转移接续办理进度、职工bet365体育个人账户、年度报销情况等查询服务 统筹区有至少一种途径提供参保缴费状态、待遇享受、转移接续办理进度、职工bet365亚洲官网个人账户、年度报销情况等查询服务。 8、门诊慢特病跨省费用直接结算病种扩围 在现有5个病种门诊慢特病跨省费用直接结算基础上增加病种。 按照小步快跑、由点到面原则,国家bet365亚洲官网局将逐年推出一批“高效办成一件事”重点事项,持续推动bet365体育服务提质增效。
